○北斗市議会の個人情報の保護に関する条例施行規程
令和5年3月16日
議会規程第1号
(趣旨)
第1条 この規程は、北斗市議会の個人情報の保護に関する条例(令和5年北斗市条例第11号。以下「条例」という。)の施行に関し必要な事項を定めるものとする。
(用語)
第2条 この規程において使用する用語は、条例において使用する用語の例による。
(個人識別符号)
第3条 条例第2条第2項の議長が定める文字、番号、記号その他の符号は、次に掲げるものとする。
(1) 次に掲げる身体の特徴のいずれかを特定の個人を識別することができる水準が確保されるよう、適切な範囲を適切な手法により電子計算機の用に供するために変換した文字、番号、記号その他の符号
ア 細胞から採取されたデオキシリボ核酸(別名DNA)を構成する塩基の配列
イ 顔の骨格及び皮膚の色並びに目、鼻、口その他の顔の部位の位置及び形状によって定まる容貌
ウ 虹彩の表面の起伏により形成される線状の模様
エ 発声の際の声帯の振動、声門の開閉並びに声道の形状及びその変化
オ 歩行の際の姿勢及び両腕の動作、歩幅その他の歩行の態様
カ 手のひら又は手の甲若しくは指の皮下の静脈の分岐及び端点によって定まるその静脈の形状
キ 指紋又は掌紋
(2) 健康保険法(大正11年法律第70号)第3条第11項に規定する保険者番号及び同条第12項に規定する被保険者等記号・番号
(3) 船員保険法(昭和14年法律第73号)第2条第10項に規定する保険者番号及び同条第11項に規定する被保険者等記号・番号
(4) 旅券法(昭和26年法律第267号)第6条第1項第1号の旅券の番号
(5) 出入国管理及び難民認定法(昭和26年政令第319号)第2条第5号に規定する旅券(日本国政府の発行したものを除く。)の番号及び同法第19条の4第1項第5号の在留カードの番号
(6) 私立学校教職員共済法(昭和28年法律第245号)第45条第1項に規定する加入者等記号・番号等
(7) 国家公務員共済組合法(昭和33年法律第128号)第112条の2第1項に規定する組合員等記号・番号等
(8) 国民健康保険法(昭和33年法律第192号)第111条の2第1項に規定する被保険者記号・番号等
(9) 国民年金法(昭和34年法律第141号)第14条に規定する基礎年金番号
(10) 道路交通法(昭和35年法律第105号)第93条第1項第1号の免許証の番号又は同法第95条の2第2項第1号の免許情報記録の番号
(11) 地方公務員等共済組合法(昭和37年法律第152号)第144条の24の2第1項に規定する組合員等記号・番号等
(12) 住民基本台帳法(昭和42年法律第81号)第7条第13号に規定する住民票コード
(13) 雇用保険法施行規則(昭和50年労働省令第3号)第10条第1項の雇用保険被保険者証の被保険者番号
(14) 高齢者の医療の確保に関する法律(昭和57年法律第80号)第161条の2第1項に規定する被保険者番号等
(15) 日本国との平和条約に基づき日本の国籍を離脱した者等の出入国管理に関する特例法(平成3年法律第71号)第8条第1項第3号の特別永住者証明書の番号
(16) 介護保険法(平成9年法律第123号)第12条第3項の被保険者証の番号及び保険者番号
(17) 行政手続における特定の個人を識別するための番号の利用等に関する法律(平成25年法律第27号)第2条第5項に規定する個人番号
(要配慮個人情報)
第4条 条例第2条第3項の議長が定める記述等は、次に掲げる事項のいずれかを内容とする記述等(本人の病歴又は犯罪の経歴に該当するものを除く。)とする。
(1) 次に掲げる身体障害、知的障害、精神障害(発達障害を含む。)その他の心身の機能の障害があること。
ア 身体障害者福祉法(昭和24年法律第283号)別表に掲げる身体上の障害
イ 知的障害者福祉法(昭和35年法律第37号)にいう知的障害
ウ 精神保健及び精神障害者福祉に関する法律(昭和25年法律第123号)にいう精神障害(発達障害者支援法(平成16年法律第167号)第2条第1項に規定する発達障害を含み、イに掲げるものを除く。)
エ 治療方法が確立していない疾病その他の特殊の疾病であって障害者の日常生活及び社会生活を総合的に支援するための法律(平成17年法律第123号)第4条第1項の政令で定めるものによる障害の程度が同項の厚生労働大臣が定める程度であるもの
(3) 健康診断等の結果に基づき、又は疾病、負傷その他の心身の変化を理由として、本人に対して医師等により心身の状態の改善のための指導又は診療若しくは調剤が行われたこと。
(4) 本人を被疑者又は被告人として、逮捕、捜索、差押え、勾留、公訴の提起その他の刑事事件に関する手続が行われたこと。
(5) 本人を少年法(昭和23年法律第168号)第3条第1項に規定する少年又はその疑いのある者として、調査、観護の措置、審判、保護処分その他の少年の保護事件に関する手続が行われたこと。
(1) 要配慮個人情報が含まれる保有個人情報(高度な暗号化その他の個人の権利利益を保護するために必要な措置を講じたものを除く。以下この条において同じ。)の漏えい、滅失若しくは毀損(以下この条において「漏えい等」という。)が発生し、又は発生したおそれがある事態
(2) 不正に利用されることにより財産的被害が生じるおそれがある保有個人情報の漏えい等が発生し、又は発生したおそれがある事態
(3) 不正の目的をもって行われたおそれがある保有個人情報の漏えい等が発生し、又は発生したおそれがある事態
(4) 保有個人情報に係る本人の数が100人を超える漏えい等が発生し、又は発生したおそれがある事態
(1) 概要
(2) 漏えい等が発生し、又は発生したおそれがある保有個人情報の項目
(3) 原因
(4) 二次被害又はそのおそれの有無及びその内容
(5) その他参考となる事項
(電磁的方法)
第6条 条例第15条第4項に規定する電磁的方法は、次に掲げる方法とする。
(1) 電話番号を送受信のために用いて電磁的記録を相手方の使用に係る携帯して使用する通信端末機器に送信する方法(他人に委託して行う場合を含む。)
(2) 電子メールを送信する方法(他人に委託して行う場合を含む。)
(3) 前号に定めるもののほか、その受信をする者を特定して情報を伝達するために用いられる電気通信(電気通信事業法(昭和59年法律第86号)第2条第1号に規定する電気通信をいう。)を送信する方法(他人に委託して行う場合を含む。)
(個人情報ファイル簿の作成及び公表)
第7条 議長は、個人情報ファイル(条例第16条第2項各号に掲げるもの及び同条第3項の規定により個人情報ファイル簿に掲載しないものを除く。次項及び第4項において同じ。)を保有するに至ったときは、直ちに、個人情報ファイル簿を作成しなければならない。
2 個人情報ファイル簿は、議会が保有している個人情報ファイルを通じて一の帳簿とする。
3 議長は、個人情報ファイル簿に記載すべき事項に変更があったときは、直ちに、当該個人情報ファイル簿を修正しなければならない。
4 議長は、個人情報ファイル簿に掲載した個人情報ファイルの保有をやめたとき、又はその個人情報ファイルが条例第16条第2項第1号カに該当するに至ったときは、遅滞なく、当該個人情報ファイルについての記載を消除しなければならない。
5 議長は、個人情報ファイル簿を作成したときは、遅滞なく、これを事務所に備えて置き一般の閲覧に供するとともに、インターネットの利用その他の情報通信の技術を利用する方法により公表しなければならない。
6 条例第16条第1項の議長が定める事項は、次に掲げる事項とする。
(1) 条例第2条第5項第1号に係る個人情報ファイル又は同項第2号に係る個人情報ファイルの別
(2) 条例第2条第5項第1号に係る個人情報ファイルについて、第9項に規定する個人情報ファイルがあるときは、その旨
7 条例第16条第2項第1号カの議長が定める数は、1,000人とする。
8 条例第16条第2項第1号キの議長が定める個人情報ファイルは、次に掲げる個人情報ファイルとする。
(1) 次に掲げる者に係る個人情報ファイルであって、専らその人事、給与又は報酬、福利厚生に関する事項その他これらに準ずる事項を記録するもの(アに掲げる者の採用又は選定のための試験に関する個人情報ファイルを含む。)
ア 執行機関の職員又は当該職員であった者
イ 条例第16条第2項第1号アに規定する者又はアに掲げる者の被扶養者又は遺族
(2) 条例第16条第2項第1号アに規定する者及び前号ア又はイに掲げる者を併せて記録する個人情報ファイルであって、専らその人事、議員報酬、給与又は報酬、福利厚生に関する事項その他これらに準ずる事項を記録するもの
9 条例第16条第2項第3号の議長が定める個人情報ファイルは、条例第2条第5項第2号に係る個人情報ファイルで、その利用目的及び記録範囲が条例第16条第1項の規定による公表に係る条例第2条第5項第1号に係る個人情報ファイルの利用目的及び記録範囲の範囲内であるものとする。
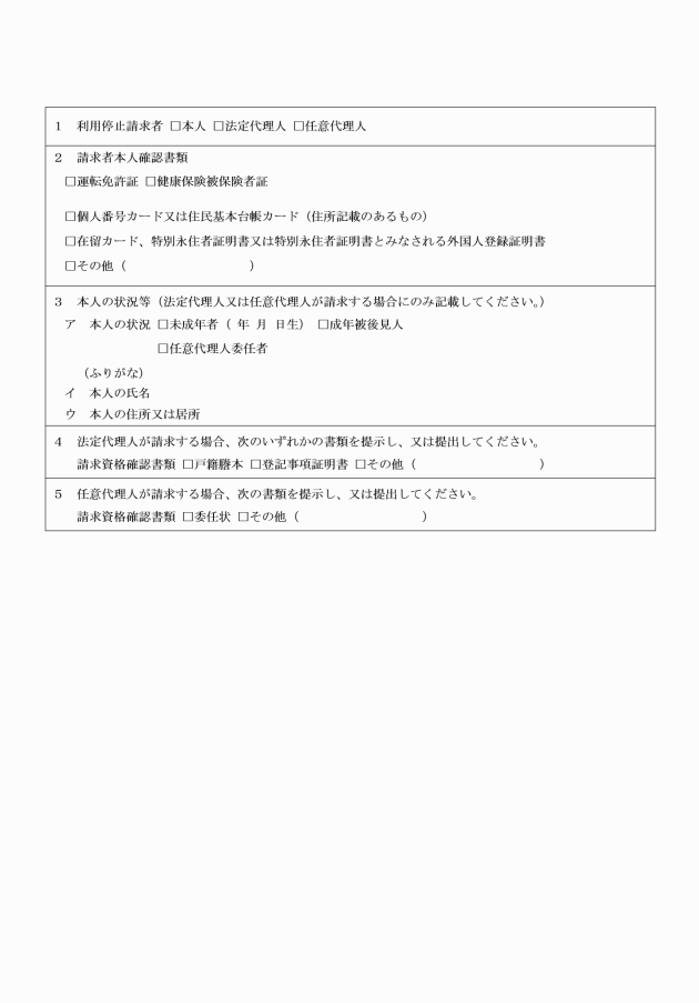
(1) 開示請求書、訂正請求書又は利用停止請求書以下この条において「開示請求書等」という。に記載されている開示請求をする者、訂正請求をする者又は利用停止請求をする者(以下この条において「開示請求者等」という。)の氏名及び住所又は居所と同一の氏名及び住所又は居所が記載されている運転免許証、行政手続における特定の個人を識別するための番号の利用等に関する法律第2条第7項に規定する個人番号カード、出入国管理及び難民認定法第19条の3に規定する在留カード、日本国との平和条約に基づき日本の国籍を離脱した者等の出入国管理に関する特例法第7条第1項に規定する特別永住者証明書その他法律又はこれに基づく命令の規定により交付された書類であって、当該開示請求者等が本人であることを確認するに足りるもの
(2) 前号に掲げる書類をやむを得ない理由により提示し、又は提出することができない場合にあっては、当該開示請求者等が本人であることを確認するため議長が適当と認める書類
(1) 前項各号に掲げる書類のいずれかを複写機により複写したもの
(2) その者の住民票の写しその他その者が前号に掲げる書類に記載された本人であることを示すものとして議長が適当と認める書類であって、開示請求等をする日前30日以内に作成されたもの
4 開示請求をした代理人は、当該開示請求に係る保有個人情報の開示を受ける前にその資格を喪失したときは、直ちに、書面でその旨を議長に届け出なければならない。
5 前項の規定による届出があったときは、当該開示請求は、取り下げられたものとみなす。
(開示決定の際に通知すべき事項)
第10条 条例第23条第1項の議長が定める事項は、次に掲げる事項とする。
(1) 開示決定に係る保有個人情報について求めることができる開示の実施の方法
(2) 事務所における開示を実施することができる日、時間及び場所並びに事務所における開示の実施を求める場合にあっては、条例第27条第3項の規定による申出をする際に事務所における開示を実施することができる日のうちから事務所における開示の実施を希望する日を選択すべき旨
(3) 写しの送付の方法による保有個人情報の開示を実施する場合における準備に要する日数及び送付に要する費用
5 条例第26条第1項の議長が定める事項は、次に掲げる事項とする。
(1) 開示請求の年月日
(2) 意見書を提出する場合の提出先及び提出期限
6 条例第26条第2項の議長が定める事項は、次に掲げる事項とする。
(1) 前項各号に掲げる事項
(2) 条例第26条第2項各号のいずれに該当するかの別及びその理由
(1) 録音テープ、ビデオテープその他音声又は映像が記録された電磁的記録 当該電磁的記録を専用機器により再生したものの視聴又は複写したものの交付
(2) 前号に規定する電磁的記録以外の電磁的記録 当該電磁的記録を用紙に出力したものの閲覧又は交付
2 前項第2号の規定にかかわらず、当該電磁的記録を専用機器により再生したものの閲覧又は複写したものの交付の方法(プログラムを用いて行う必要があるものにあっては、議会が保有するプログラムにより行うことができるものに限る。)又は当該電磁的記録を電子情報処理組織を使用して開示を受ける者の使用に係る電子計算機に備えられたファイルに複写させる方法により開示することが容易であるときは、当該方法とすることができる。
3 前2項に定める方法による電磁的記録の開示にあっては、議長は、当該電磁的記録の保存に支障を生ずるおそれがあると認めるときその他正当な理由があるときは、当該電磁的記録を複写したもの又は用紙に出力したものの写しにより、これを行うことができる。
(開示の実施の方法等の申出)
第16条 条例第27条第3項の規定による申出は、次に掲げる事項を記載した書面により行わなければならない。
(1) 求める開示の実施の方法(開示決定に係る保有個人情報の部分ごとに異なる方法による開示の実施を求める場合にあっては、その旨及び当該部分ごとの開示の実施の方法)
(2) 開示決定に係る保有個人情報の一部について開示の実施を求める場合にあっては、その旨及び当該部分
(3) 事務所における開示の実施を求める場合にあっては、事務所における開示の実施を希望する日
(4) 写しの送付の方法による保有個人情報の開示の実施を求める場合にあっては、その旨
附則
(施行期日)
1 この規程は、令和5年4月1日から施行する。
(北斗市議会の所管に係る北斗市個人情報保護条例施行規程の廃止)
2 北斗市議会の所管に係る北斗市個人情報保護条例施行規程(平成18年北斗市議会規程第4号)は廃止する。
附則(令和6年12月2日議会規程第1号)
(施行期日)
1 この規程は、次の各号に掲げる区分に応じ、それぞれ当該各号に定める日から施行する。
(1) 第5条第2項の改正規定及び第10条の見出しの改正規定 公布の日
(2) 第3条第6号から第8号まで、第11号及び第14号並びに第9条第1項第1号並びに様式第1号、様式第10号及び様式第16号の改正規定並びに附則第2項及び第3項の規定 行政手続きにおける特定の個人を識別するための番号の利用等に関する法律等の一部を改正する法律(令和5年法律第48号)附則第1条第2号に掲げる規定の施行の日(令和6年12月2日)
(3) 第3条第10号の改正規定 道路交通法の一部を改正する法律(令和4年法律第32号)附則第1条第4号に掲げる規定の施行の日(令和7年3月24日)
2 この規程による改正前の様式による用紙は、当分の間、所要の調整をして使用することができる。
3 この規程の施行の際現にこの規程による改正前の北斗市議会の保有する個人情報の保護に関する条例施行規程の規定に基づいて提出されている書類は、この規程による改正後の北斗市議会の保有する個人情報の保護に関する条例施行規程の規定に基づいて提出された書類とみなす。
様式目次
様式 | 帳票名 | 関係条文 |
開示請求書 | ||
開示決定通知書 | ||
開示をしない旨の決定通知書 | ||
開示決定等期限延長通知書 | ||
開示決定等期限特例延長通知書 | ||
第三者意見照会書 | ||
第三者意見照会書 | ||
第三者開示決定等意見書 | ||
開示決定通知を行った旨の反対意見書提出者への通知書 | ||
訂正請求書 | ||
訂正決定通知書 | ||
訂正をしない旨の決定通知書 | ||
訂正決定等期限延長通知書 | ||
訂正決定等期限特例延長通知書 | ||
保有個人情報提供先への訂正決定通知書 | ||
利用停止請求書 | ||
利用停止決定通知書 | ||
利用停止をしない旨の決定通知書 | ||
利用停止決定等期限延長通知書 | ||
利用停止決定等期限特例延長通知書 | ||
諮問をした旨の通知書 |
























